Budgetten
Inleiding
Budgetteren heeft tot doel sturing te geven en verantwoording af te leggen over het te volgen beleid uitgedrukt in geld. Vooraf worden doelen gesteld met betrekking tot de te halen omzet en te maken kosten. Door deze in geld vertaalde doelen te vergelijken met de gerealiseerde omzet en de gerealiseerde kosten kan een uitspraak worden gedaan in welke mate deze doelen worden behaald. Inzicht in het verschil tussen budget en realisatie is dan ook op continue wijze benodigd om bij afwijking van de gestelde doelen tijdig correctieve maatregelen te kunnen nemen.
Exact Financials Enterprise biedt de mogelijkheid om op continue basis inzicht te verkrijgen tussen budget enerzijds en realisatie anderzijds. In dit hoofdstuk wordt de logische volgorde beschreven welke doorlopen dient te lopen om Exact Budget in te richten en er vervolgens mee te kunnen werken:
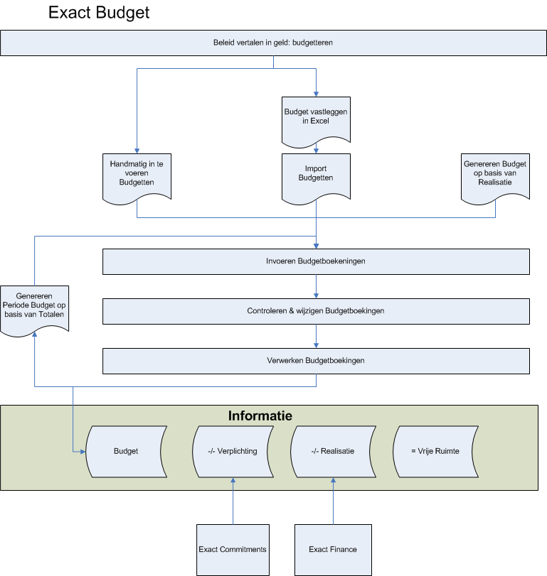
1. Beleid vertalen in geld: budgetteren
Voordat u budgetten gaat vastleggen in Exact Budget dient het gemaakte beleid te worden vertaald in geld. U stelt vast op welke entiteiten uw sturing en verantwoording wilt geven. In Exact Financials Enterprise heeft u hiervoor een combinatie van de entiteiten grootboekrekening, kostenplaats en kostendrager beschikbaar. Tevens bepaalt u of u gebruik maakt van een "totaalbudget" of van periodebudgettering. Aan een "totaalbudget" wordt geen jaar en periode toegekend. Bij periodebudgettering vindt controle plaats op jaar/periode niveau. Budgetten kunnen worden aangelegd in zowel bedragen als aantallen. Eenmaal gedefinieerd legt u eventueel uw budgetten vast in Excel.
2. Instellingen definiëren en stamgegevens aanmaken
Begin met het definiëren van de pakketinstellingen voor deze administratie. Zij bepalen welke keuzen beschikbaar zijn en hoe bepaalde functies gebruikt kunnen worden. Vervolgens dient u de financiële en de budgettaire stamgegevens aan te maken.
3. Budgetten vastleggen in Exact Budget
De gedefinieerde budgetten (budget bedrag debet, budgetbedrag credit en gebudgetteerde aantallen) worden in Exact Budget geïmporteerd of met de hand ingevoerd. Vervolgens worden de budgetten gecontroleerd, eventueel gewijzigd en verwerkt. Indien de budgetten op jaarbasis zijn ingevoerd, kunnen de periodebudgetten worden gegenereerd op basis van de een periode verdeelmethode. Eventueel kunnen budgetbedragen worden gegenereerd op basis van de gerealiseerde cijfers van voorgaande jaren.
4. Informatie voorziening
Belangrijk doel van budgetteren is een transparante verslaglegging zodat op continue basis inzicht in de status van de vrije ruimte van de vooraf gedefinieerde entiteiten ontstaat op zowel jaar als periode niveau. De informatie wordt opgebouwd uit gegevens afkomstig uit Exact Budget (Budgetten/Begroting), Exact Commitments (Verplichtingen) en Exact Finance (Realisatie/Actuele cijfers). Voor het opstellen van de rapportage maakt u gebruik van flexibele rapportage in Exact Finance en/of Exact Budget, de Excel Add-in en/of Externe rapportgeneratoren.

Procedure
- Creëren budgetversies. Het is mogelijk om meerdere budgetversies te gebruiken. Voor elk budget zal er een budgetversie gecreëerd moeten worden. De budgetversie bevat belangrijke informatie voor de budgetteringsprocedure, bijvoorbeeld de tijdsspanne die voor dit budget geldt.
- Creëren budgetverdelingsmethoden. Het is niet nodig dat elk budgetbedrag handmatig ingevoerd wordt. U kunt namelijk een verdelingsmethode gebruiken. Een budgetverdelingsmethode bevat een verdeelsleutel. De verdeelsleutel kan bijvoorbeeld gebruikt worden om een jaar budgetbedrag toe te wijzen aan de budgetperioden. De verdelingsmethoden kunnen aangelegd worden voor perioden en kostenplaatsen.
- Invoeren budgetten. U kunt op verschillende manieren budgetteren. Bijvoorbeeld kunt u voor dezelfde tijdsspanne verschillende bedragen budgetteren (door gebruik te maken van verschillende budgetversies). Een ander voorbeeld is om uw kosten- en opbrengstenbudget apart in te geven.
- Blokkeren van budgetten. Het is mogelijk om verschillende budgetten te hebben voor dezelfde tijdsspanne. Maar voor overzichten, zoals de balans, kan er slechts een budget tegelijkertijd gebruikt worden.
- Vergelijk budgetten met realisatie. U kunt diverse budgetoverzichten gebruiken om een vergelijk te trekken tussen de gebudgetteerde en gerealiseerde bedragen.
Aanmaken van budgetversies
Budgetgegevens worden opgeslagen per budgetversie [Budget: Stamgegevens, Onderhoud, Budgetversies]. Het is mogelijk om meer dan één budgetversie aan te maken voor dezelfde tijdsspanne. Budgetbedragen behoren altijd bij een specifieke budgetversie. Als u bij het vastleggen van de invoerpaden wel/niet de entiteit jaar/periode activeert, budgetteert u voor deze versie wel/niet op basis van totalen. Als u budgetteert op basis van totalen, dan kunt u de bedragen per periode later genereren op basis van een vooraf vastgelegde verdeelstaat. Een overzicht van de aangemaakte budgetversies ziet u terug in het overzicht [Budget: Stamgegevens, Overzicht, Budgetversies].
Onderhouden budgetautorisatie
Het autorisatieniveau [Budget: Stamgegevens, Onderhoud, Budgetautorisatie] bepaalt op welk niveau de budgetmanager mag budgetteren. U kunt ook aangeven wat het maximum toegestane bedrag is dat de budgetmanager mag toewijzen.
Aanleggen van verdelingsmethoden en tabellen
Als u aan het budgetteren bent is het niet noodzakelijk om alle bedragen handmatig in te voeren. Inplaats daarvan kunt u gebruik maken van verdelingstabellen. Deze tabellen kunnen worden aangelegd voor perioden, kostenplaatsen of kostendragers.
Verdelingsmethoden bevatten geen budgetbedragen; ze bevatten alleen percentages. Ze kunnen gebruikt worden om totaal budgetbedragen te verdelen over een aantal perioden, bijvoorbeeld om een jaarlijks totaal budgetbedrag te verdelen naar maandelijkse perioden. Het is ook mogelijk om budgetverdelingsmethoden aan te leggen voor de verdeling van grootboekrekening naar kostenplaatsen of kostendragers. Alle methoden kunnen toegepast worden voor bedragen en aantallen.
Voorbeeld
Een leverancier van tuinmeubelen realiseert 60% van haar omzet gedurende de zomer (Mei tot Augustus). Gedurende de perioden Oktober tot Maart, wordt slechts 18% van de omzet gerealiseerd. De rest wordt gerealiseerd gedurende de perioden September en April. De verkoop budgetpercentages zijn als volgt:
| Periode 1 (Januari)
| 3%
| Periode 7 (Juli)
| 15%
|
| Periode 2 (Februari)
| 3%
| Periode 8 (Augustus)
| 15%
|
| Periode 3 (Maart)
| 3%
| Periode 9 (September)
| 11%
|
| Periode 4 (April)
| 11%
| Periode 10 (Oktober)
| 3%
|
| Periode 5 (Mei)
| 15%
| Periode 11 (November)
| 3%
|
| Periode 6 (Juni)
| 15%
| Periode 12 (December)
| 3% |
Als het jaarlijkse budget 1.000.000,-- is , dan wordt het budget voor Juni 150.000,--.
Een verdeelsleutel aan voor perioden maakt u aan met [Budget: Stamgegevens, Onderhoud, Budgetverdelingsmethodes, Over perioden]. Budgetverdelingsmethodes voor respectievelijk kostenplaatsen en kostendragers legt u aan in [Budget: Stamgegevens, Onderhoud, Budgetverdelingsmethodes, Over Kostenplaatsen] en [Budget: Stamgegevens, Onderhoud, Budgetverdelingsmethodes, Over kostendragers].
Budgetten invoeren
Gebruik van budgetversies
U kunt meerdere budgetversies hebben voor een tijdsspanne. Dit maakt het mogelijk om budgetten voor verschillende doelen aan te leggen. Bijvoorbeeld u wilt een verkoop-, voorraad- en marketingbudget aanleggen voor dezelfde perioden. Een ander voorbeeld van het gebruik van budgetversies is door meerdere versies aan te leggen met verschillende budgetbedragen die een slecht, gemiddeld en goed scenario bevatten. Het niveau van budgetteren (verdichting, grootboekrekening, kostenplaats of kostendrager) wordt bepaald door de budgetversie.
Budget invoer procedures
Er zijn verschillende manieren om een budget in te voeren:
- Budgetteren op verdichtingen, grootboekrekeningen, kostenplaatsen en kostendragers. Indien u niet bekend bent met de budgetinvoer, lees dan dit onderdeel eerst.
- Budgetten genereren op basis van totalen
- Budgetten genereren op basis van realisaties
De verschillende methoden worden hieronder beschreven:
Budgetteren op verdichtingen, grootboekrekeningen, kostenplaatsen en kostendragers
De meest simpele manier om te budgetteren op een grootboekrekening of een verdichting, is door het gebruik van budgetverdelingstabellen. Voor elke periode bevat de verdelingsmethode een percentage die gebruikt wordt om het totale budgetbedrag over de verschillende perioden te verdelen. U kunt ook het budget handmatig invoeren [Budget: Budget, Invoer (structuur)]. U kunt ook de budgetbedragen handmatig invoeren in plaats van ze door een verdelingsmethode te genereren.
Meest gestelde vragen
Budgetboekingen controleren
Controleer de budgetboekingen met [Budget: Budget, Verslag]
Budgetboekingen verwijderen
Verwijder budgetboekingen met [Budget: Budget, Verwijderen]
Budgetten Verwerken
Verwerk de gecontrôleerde budgetboekingen met [Budget: Budget, Verwerken].
Periodebudgetten genereren op basis van totalen
De term budgetteren betekent dat er een hoofdbudget is gedefinieerd door een (hogere) managementafdeling in de organisatie en wordt door gegeven aan de lagere niveaus. Budgetten op grootboekrekening- of verdichtingsniveau worden dan verdeeld [Budget: Budgetten, Genereer budgetten op basis van totalen] naar kostenplaatsen en/of kostendragers. De budgetten op een lager niveau zijn vaak specifieke doelen voor afdelingen.
Voorbeeld
U heeft een verkoopbudget aan gelegd voor elke periode betreffende de "Verkopen draagbare audioapparatuur" grootboekrekening:
| 120.000
| 9.600
| 9.600
| 12.000
| etc. |
U heeft een verdelingstabel aangelegd voor de verkoopdoelen van elke winkel (elke winkel is een kostenplaats):
- Winkel A: 20%
- Winkel B: 50%
- Winkel C: 30%
U kunt een verdelingsmethode gebruiken om de winkelbudgetten te bepalen:
| Totaal per periode
| 9.600
| 9.600
| 12.000
|
|
| Winkel A
| 1.920
| 1.920
| 2.400
|
|
| Winkel B
| 4.800
| 4.800
| 6.000
|
|
| Winkel C
| 2.880
| 2.880
| 3.600
| |
Kostenplaats- en kostendragerrekeningen
Kostenplaatsen zijn alleen beschikbaar bij grootboekrekeningen die gemerkt zijn als kostenplaatsrekening en kostendragers zijn alleen beschikbaar bij grootboekrekeningen die gemerkt zijn als kostendragerrekening. Dit is afhankelijk van de instellingen in [Finance: Grootboek, Stamgegevens, Onderhoud, Grootboekrekeningen]. Indien u gebruik maakt van een vaste link tussen grootboekrekeningen en kostenplaatsen en/of kostendragers kunnen alleen kostenplaatsen en kostendragers die daadwerkelijk aan een grootboekrekening gekoppeld zijn geselecteerd worden.
Budgetten genereren op basis van realisatie
Het is mogelijk dat het huidige budget wordt gebaseerd op financiële gegevens van het voorgaande jaar. Wanneer u een nieuw budget op deze manier genereert [Budget, Genereer budgetten op basis van realisatie], kunt u het budget corrigeren door middel van een opslagpercentage voor bedragen en aantallen. Bijvoorbeeld, indien u verwacht dat uw budget met 10% zal groeien ten opzichte van de realisatie van het voorgaande jaar, dan dient u een 10 als opslag in te geven. Indien u een verlaging verwacht, dan dient u een minteken voor het getal te plaatsen (bijv. -10). De opslag kan gebruikt worden voor bedragen en hoeveelheden.
Kopiëren budgetten
Soms zijn de budgetten nagenoeg hetzelfde. In Exact Budget kunt u bestaande budgetten inclusief de mutaties kopiëren naar een nieuwe budgetversie. De nieuwe budgetversie wordt automatisch aangemaakt. Doordat de kopieer functie de mutaties van de originele budgetversie kopieert, hoeft u bij een gekopieerd budget geen budgetboekingen te verwerken. Zie [Budget: Management, Kopiëren].
Controleer budgetten en realisaties
Budgetoverzichten zijn beschikbaar op twee niveaus:
- Overzichten op basis van één actieve budgetversie. De actieve bedragen van de budgetversie kunnen gebruikt worden in verschillende overzichten buiten de Exact Budget module, zoals de balans.
- Overzichten op basis van alle budgetversies. Alle budgetgegevens - los van de actieve budgetversie - kunnen worden op gevraagd in [Overzichten] in het Budget menu
Budgetresultaten van actieve budgetversies
Nadat een budgetversie is geactiveerd is het mogelijk de budgetgegevens te gebruiken in overzichten buiten Exact Budget:
Budgetresultaten van alle budgetversies
Alle budgetgegevens - los van de budgetversie - kunnen opgevraagd worden in [Overzichten] in het Budget menu. Onafhankelijk van het gekozen programma heeft u de volgende opties voor elk overzicht:
- U kunt gegevens opvragen van de actieve budgetversie of een andere budgetversie.
- Indien u 'Realisatie' hebt gemarkeerd, kunt u een vergelijking trekken tussen gerealiseerde en gebudgetteerde resultaten. Dit is mogelijk voor alle budgetversies, los van de status van de budgetversie.
Overzichten budget stamgegevens
Het inzicht in uw begrotingen heeft u tot uw beschikking middels de volgende overzichten:
- Telefoonselectie
Gebruik de telefoonselectie op budgetversies om snel en eenvoudig inzicht te krijgen in de basisgegevens van een budgetversie, de aangegeven invoerpaden, de gekoppelde budgetmanagers, de aanwezige budgetboekingen en de vastgelegde mutaties. Het rapport is benaderbaar via menupad [Budget: Overzichten, Telefoonselectie].
- Boekingen
Gebruik [Budget: Overzichten, Boekingen] om een verslag te draaien van uw budgetboekingen alvorens u deze verwerkt.
- Mutaties
Gebruik [Budget: Overzichten, Mutaties] om een overzicht van de budget transacties op te vragen. Let op: voor "totaalbudgetten" zijn geen jaar en periode in de mutaties opgenomen. Voor het opvragen van mutaties op "totaalbudgetten" mag u dan ook geen "jaar" of "periode" opnemen in de selectiecriteria.
Exact Financials Enterprise >
Budget
| Main Category: |
Support Product Know How |
Document Type: |
Support - On-line help |
| Category: |
On-line help files |
Security level: |
All - 0 |
| Sub category: |
General |
Document ID: |
17.673.632 |
| Assortment: |
Exact Financials
|
Date: |
15-07-2015 |
| Release: |
|
Attachment: |
|
| Disclaimer |